Data Science

Louis de Bruijn | Oct. 10, 2025

Introduction

This page introduces data science concepts in a simple and practical way. It covers basic machine-learning models such as decision trees or random forests, and concepts such as evaluation metrics or explainability using easy-to-follow examples. Whether you're just curious or starting your data science journey, you'll find helpful tips, clear explanations, and real-world applications to guide you.

Blogposts
party
Random Forest

Is an "ensemble" ML technique that combines decision trees using boosted sampling and feature bagging and averages over predicted probabilities of each tree.

Last updated on Oct. 10, 2025

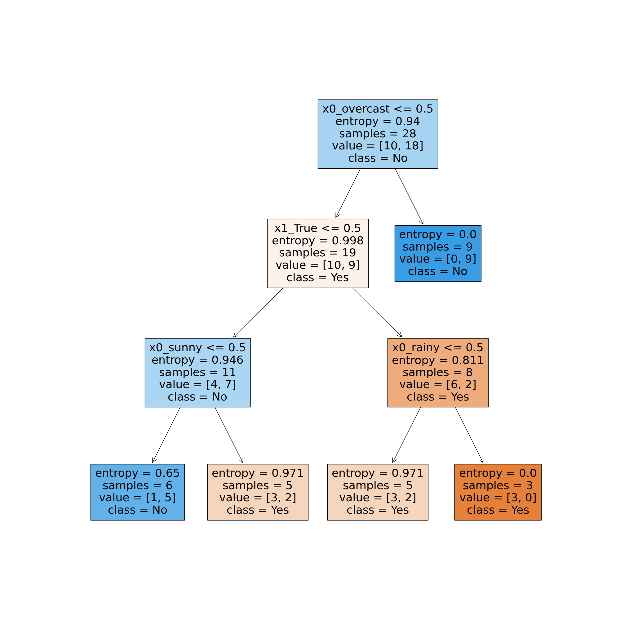
decision_tree_learning
Decision Tree Learning

A supervised machine learning technique that builds a model resembling a flowchart to classify or predict outcomes based on a series of rules derived from data.

Last updated on Oct. 10, 2025

evaluation_metrics
Evaluation Metrics

Machine learning classification metrics evaluate how well a model categorizes data into distinct classes

Last updated on Oct. 10, 2025

explainability
Explainability

Explian the prediction of an instance by computing the contribution of each feature to the prediction.

Last updated on Oct. 7, 2025